Como renderizar um sim no Blender
2.91
Ensinarei passo a passo, da melhor forma para que você possa aprender facilmente e voltar posteriormente caso se perca em algum ponto específico.
Programas necessários:
-Blender 2.91: DOWNLOAD
- Blender 2.71: DOWNLOAD
- Sim Ripper: DOWNLOAD
- Sims4Studio: DOWNLOAD
Após baixar todos os programas, vamos ao passo a passo!
1- Entre no jogo (Sims4), e monte seu sim de acordo com a foto que deseja fazer; incluindo cabelo, roupa, acessórios...etc.
3 - Saia do jogo e entre no SimRipper
4 - Aperte em "Select" e cole aquilo que você copiou no jogo
5 - Procure o seu sim nos nomes indicados no lado esquerdo da tela, coloque as configurações do lado direito e salve (Save as DAE)
6 - Entre no Blender 2.91, e tire esse quadrado apertando Delete
7 - Aperte File > Import > Collada e pegue o arquivo que você salvou anteriormente
8 - Clique onde as setas apontam:
Obs: Mude Blend Mode e Shadow Mod de "Opaque" para "Alpha Hashed"
Obs: Clique em "Shading" na parte superior da tela
Obs: Ligue Alpha com Alpha como se fosse um joguinho de ligação
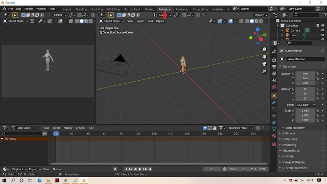
Obs: Clique em "Animation" no canto superior da tela
Obs: Clique nessas 3 setas indicadas.


















0 Comments